自然哲学から派生している東洋医学では、元気に健康的に生活していく上で役にたつ考え方がいくつもあります。
その中で今回は、就寝時間についてのことをお伝えします。
理想的な生活習慣
就寝時間には、生活習慣・リズムがものすごく影響しています。
今回はあくまで理想的なこととしてお伝えします。
人間は地球上に存在する動物の中の一種に過ぎません。
その中で、人間は昼行性の動物です。
つまり、太陽が昇っている時に活動し、太陽が沈んだら活動を終える。
これが本来の人間らしい生活習慣・リズムということになります。
しかし、科学の力で文明が発展し、電気が開発されて夜間にも関わらず、昼間のようになっています。
その結果、意志とは関係なく働く「自律神経」が乱れ、健康を害することにつながっています。
睡眠時間がしっかり取れているとしても、夜勤の仕事をメインしている方が体調を崩しやすいというのには、こういった理由があります。
自然界の中で、ここまで多種多様で深刻な病気が多い種族は人間だけだと言われています。
全ての原因が就寝時間とは思いませんが、要因の一つになっていることは間違いありません。
現代社会の生活において、かけ離れた理想だということは理解しています。
しかし、健康的に元気に生活していく上では、大切な考え方、人間らしい本来の生活様式ということです。
夜更かししてしまうこともあると思います。
意識してできる時に取り組むことで、元気に長生きしていけると思います。
鍼灸の助け
自律神経の乱れは、自分の力だけではどうしようもないレベルにまで行ってしまっている方が非常に多くなっています。
その中でお手伝いできるのが、鍼灸となります。
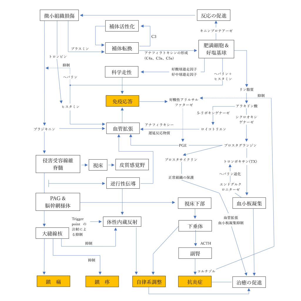
鍼灸刺激によって体ではこんな反応が起こると言われています。

様々な効果が期待できますが、特にMysigでは、自律神経の調整に重きを置いた施術を行なっています。
最近眠れない、疲れが抜けにくいという方はぜひ当院で施術を受けてください!
お待ちしております。
〒227-0044 横浜市青葉区もえぎ野6-25松本ビル201
鍼灸・マッサージ・整体サロン Mysig
電話番号:090-3800-8762
net予約はこちらから
